中东的主权基金,开始频频看多中国。
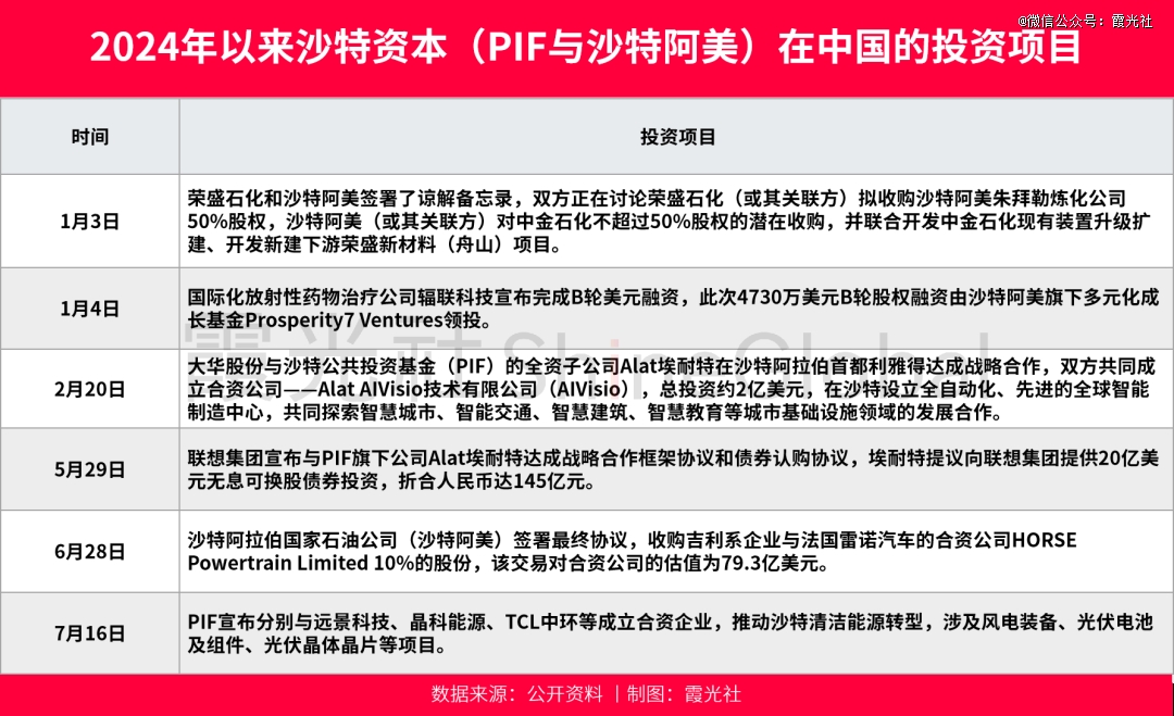
8月初,又有中东资本在华布局的消息传出。沙特公共投资基金(PIF)8月1日宣布,已与中国六大* 机构——工农中建四大国有银行、进出口银行、进出口保险公司签署了一系列谅解备忘录,总价值高达500亿美元。据悉,谅解备忘录涵盖了鼓励通过债务和股权方式进行双向资本流动等合作,是PIF促进全球机构伙伴关系战略的一部分。
而在前不久,PIF高管在接受媒体采访时透露,继2022年2月在香港设立办公室之后,PIF预计2024年第四季度或2025年*季度,将再于北京成立办公室,以更好地触达中国市场,理解中国经济和公司,找寻更多投资机会。
对此,PIF中东和北非证券投资主管Abdulmajeed Alhagbani,近期在一次公开采访中表示,截至今年7月,PIF在中国的投资额已达220亿美元,约合1600亿元人民币,聚焦可持续发展、科技、汽车、卫生保健等领域。

事实上,不仅是沙特资本,近年来,包括中东主权财富基金、家族办公室以及企业投资部在内的中东财团,频频出手购买中国优质资产,展现出押注中国市场的长期愿景。
全球主权财富基金数据库Global SWF的数据也印证了这一点:自去年6月至今,中东主权财富基金已在中国投资了70亿美元,是前一年投资额的五倍。
谈及中东资本最近重仓中国的原因,2023年曾前往中东考察的云杉资本Spruce Capital合伙人杨瑜向霞光社分析,首先,如今中东与中国的政经关系愈发紧密,海湾国家正为后石油时代谋篇布局,亟需中国在数字经济、新能源领域的产业经验与解决方案;其次,中东国家正在摆脱美国制衡,保持自身独立性,需要在中 美之间形成微妙的博弈平衡;另外,从外部环境上来看,目前全球市场面临 危机和衰退风险,中东资本也需要进行多元化配置来分散风险,“以前他们单边下注欧美,但可以预见的是,未来十年,全球政治经济格局会发生比较大的变化,并且地缘问题所导致的泛政治风险也在与日俱增,他们需要在欧美之外,加大布局中国和其他新兴市场的力度。”

01、一次改写全球 游戏规则的机会
中东资本实力之雄厚,毋庸置疑。
目前,中东前五大主权财富基金管理着约4万亿美元的资产,这一数额超过了英国的GDP;而到 2030 年,中东主权财富基金的总资产预计将达到 7.6 万亿美元。
“传统西方 家,正逐渐从交易和私人投资中撤退,而因能源价格飙升获得充裕现金的中东国家,正在世界 舞台上占据一席之地,他们渴望将资本的力量转化为全球影响力。中东正在成为全世界的ATM,现在,每个人都想去中东——这就像美国曾经的淘金热一样。”《华尔街日报》如是说。

回顾历史,中东资本最早对中国市场进行显著性重大投资,可以追溯到2006年。
这一年,科威特投资局(KIA)和卡塔尔投资局(QIA)分别认购7.2亿美元和2.06亿美元股票,参与工商银行IPO;2008年,阿布扎比投资局(ADIA) 获批 QFII 资格,开始向中国 A 股投资,并在后期多次提高投资额度;2015年,穆巴达拉(Mubadala)与中国国家开发银行和国家外汇管理局共同出资100亿美元,用于投资中国的商业项目。
和上述中东大型资本相比,PIF投资中国市场相对较晚:2016年9月,PIF宣布向孙正义的软银愿景一期基金(Vision Fund)注资450亿美元,从而间接投资中 美多个科技公司。这是一次被业界津津乐道的投资案例,据知情人士透露,孙正义和小萨拉曼在一次简短的会议上一拍即合,孙正义只花了45分钟——每10亿美元1分钟——就说服了当时的副王储投资。

2019年起,PIF先后与国内投资公司、科技公司以及地方政府合作成立了3支投资基金或投资机构,分别是与中国投资公司CIC设立的20亿美元中国沙特产业投资基金(CSIIF)、与阿里巴巴设立的合资投资机构易达资本,以及与深圳市福田区合作成立的蓝海太库(深圳)私募股权投资基金有限公司。
通过这3支投资基金、旗下17家全资子公司,以及沙特新未来城投资基金NIF,PIF对中国一级市场展开更广泛多元的投资。
对此,一位专注中东国家政策、主权基金研究的中东麦肯锡咨询师向霞光社分析称,中东资本来华投资,可以分为两个阶段:
*个阶段以2000年初就进入中国市场的科威特投资局(KIA)为代表,这一时期他们主要看好中国高速发展红利,追求纯粹财务回报;
第二个阶段则以近几年颇为活跃的PIF、穆巴达拉为代表,他们希望通过投资的形式将自身所不具备的能力和生态引进到本国,财务回报不是他们的主要目的,在华投资更多出于经济多元化转型的战略目的。
“新能源、硬科技、生物医药、数字化建设、精细化工、大型文旅项目,这是几个他们最为关注的行业。”上述中东麦肯锡咨询师说。
中东投资风向的变化,也影响和改变着全球 市场的游戏规则。
“中东正在用数万亿美元的资产,迫使华尔街做出让步。”8月13日,彭博社用这一醒目的标题,介绍来自沙特、阿联酋、卡塔尔等海湾国家的主权财富基金,正在以一种前所未有的方式展示其 实力。“他们寻求的不仅仅是财务回报,而是你愿意在该地区设立公司、愿意转让技术么。”
在这一投资理念引导下,美驰投行、拉扎德和摩根大通等知名 机构,都已在利雅得开设了办事处或增加了员工。
02、对华投资策略,正在发生新变化
多位业内人士表示,通过梳理分析中东资本在中国的投资案例和发展历程,可以发现几个明显的变化趋势。
首先,随着中东投资机构纷纷在华开设办公室,本地化团队日趋成熟、对中国市场的理解逐渐深刻,中东资本愈发倾向于开展直投,并从传统的美元基金拓展到人民币基金。
例如,总部位于巴林的独立资管公司——Investcorp,其高管在2023年11月表示,计划为其首支人民币私募股权基金筹集20亿元至40亿元人民币,用于收购中国企业。

对此,业内人士向霞光社分析说,中东大型资本在中国设立办公室,首先表明他们看好中国市场未来的长远发展;其次,中东资本在中国作为LP的角色已有近20年的历史,他们已经比较熟悉中国市场的玩法和项目情况,只做LP来间接参与项目去投盲池基金(投资者在投入资金时,并不清楚这些资金将被投资于哪些具体的项目或公司),目前不符合他们的投资策略。因此从被动投资转变为主动出击,和项目建立更直接的链接,更便于带动被投企业前往中东本土拓展业务,吸引全球先进科技与创新商业模式入驻本国,推动当地经济转型。
“事实上,现在很多中国GP是在为中东LP找项目,需要中东LP审核通过后,再单独成立项目基金进行共同投资,而不再是真正全权为他们管理资金的身份。”上述人士称。
而在华设立办公室的四大中东主权基金,其所侧重的领域也各有不同。
根据东方证券的研究报告,沙特主权基金与中国合作潜力较大的三个领域分别是:能源、基础设施建设和制造产业。光伏可能是沙特未来对华投资的重要产业;游戏电竞和休闲消费行业是近期投资热点。并且通过对沙特公共投资基金的持仓分析,可以看出其海外布局偏好成长型的创新驱动企业,科技企业有望成为新的投资蓝海。
穆巴达拉则更为关注中国的互联网新经济企业,特别是传统行业在互联网平台的创新,比如投资中国科技企业 Boss 直聘、快手、自如等。
阿布扎比投资局在华投资机遇主要聚焦于创新药与生物科技、新能源与传统能源加工制造、城市建设等基建相关产业三大领域。
而2011年就来华设立办公室的科威特投资局,偏好稳健的投资风格,在资产配置方面重点投资固定收益和上市公司股票。

其次,中东资本在中国市场的投资策略更为多元化。
在此之前,他们更侧重于投理解成本较低的成熟项目,或者通过数字来考量项目的投资价值。但现在,他们倾向于寻找中国管理人,去投从A轮到IPO阶段的全周期项目。比如沙特阿美旗下的风投基金prosperity7,以及PIF支持的易达资本,都既投成熟期项目,也投早期项目。
另外,在投资领域上,中东资本之前在中国两类投资,一是跟随美元基金投资明星案例,二是围绕石油产业上下游的投资。但目前,中东资本覆盖领域正在从传统能源扩大到消费互联网、新能源产业等新兴领域。比如卡塔尔投资局2020年投资了小鹏汽车;阿布扎比投资局旗下CYVN Holdings先后在2023年6月、12月分别向蔚来汽车投资11亿美元、22亿美元;穆巴达拉在2023年5月参与跨境电商独角兽SHEIN新一轮20亿美元融资。
第三,中东资本与中国政府、中国头部国资基金的合作加深。2023年1月,深圳市福田区与PIF合作,在境内成立蓝海太库(深圳)私募股权投资基金有限公司,首支基金规模超10亿元,入驻深圳香蜜湖国际风投创投街区;9月,阿联酋内阁成员、经济部长所率领的阿联酋代表团,一行十余人,来到被誉为本土VC*的深创投进行考察交流,了解中国最*的国资基金的投资逻辑。
同样在9月,在第八届「一带一路高峰论坛」上,沙特投资部(MISA)副部长赛乐透露,有意在大湾区开设办事处,以加强在中国南部的影响力,从而支持“沙特2030愿景”。他还表示,希望这样的办事处遍布中国所有主要城市,“以确保与整个中国保持联系”。
03、“已经不抱有从中东拿到钱的幻想了”
中东资本大举投资中国,也让国内的VC看到了新的募资沃土。
于是,2023年以来,中国VC/PE机构赴中东淘金的趋势也蔚为大观。但成功案例屈指可数,绝大多数中国GP铩羽而归。
有业内人士告诉霞光社,成功案例大都发生在2022年及之前,且多是通过个人强关系获得投资;而最近两年,几乎从未有过成功案例。
对此,上述中东麦肯锡咨询师向霞光社分析说:“这首先是源于双方需求的不匹配,中东资本是希望中国创投机构把中国企业带到中东本土,而中国VC/PE们则希望把中东的钱拿回中国;第二,中国机构需要和全球机构进行竞争,想竞争得过来自硅谷的VC,当然有难度;第三,在中东募资需要在那里有长期人脉积累、有耐心,并不是做个PPT就可以拿到钱的。”
文化差异也是影响沟通的一个关键性因素。“阿拉伯语造成了一些交流障碍,我听说过些国内的GP过去,连中东LP的姓氏都读错了;并且像沙特这样的国家,对外开放仅仅几年而已,认知和商业习惯相对还是偏保守和传统,比如,欧美和中国的投资人,已经习惯了线上沟通和线上工作协同,但中东投资人更在意是否面对面沟通,见面对于他们推进信任度来讲比较重要。”杨瑜告诉霞光社。
根据私募数据巨头Preqin(睿勤)发布的《中东融资指南》显示,25%的中东投资人,认为在投资中东地区以外的GP之前,需要经过多轮的面对面会议;而仅有不到10%的投资人,认为仅进行线上虚拟会议即可。

对GP专业度的挑剔以及对项目的挑剔,也是中东资本出手谨慎的原因。
“在资本市场里,中东比较倾向于英美的 文化和管理制度,他们从过往业绩、投资策略、管理理念等多个维度筛选外部管理人,对专业度要求极高。但很多中国GP,在过去很多年来只是享受到了时代红利,因此DPI(Distribution Over Paid-In,投资回报率,是衡量基金绩效的关键指标)比较好看,但并没有沉淀下足以穿越高峰波谷、完善可复用的方法论。另外,中东资本喜欢投资前景向好的独角兽企业。而现在,全球经济处于下行周期,能够成为明星企业的公司寥寥无几。在好项目有限的前提下,他们更不会选择去投GP,而是自己慢慢遴选有独角兽潜质的好项目。”杨瑜说。
此外,有业内人士认为,受A股IPO节奏放缓影响,国内创投行业遭遇退出难题,也让中东资本投资中国创投机构时更为审慎。业内预估,A股每年IPO数量下降至约200家,而每年投资案例数达到1万,导致IPO退出率仅为2%。“虽然中东资本目前认为财务回报不是最重要的,但也并不是完全不在意,尤其是他们的财富实力足以让他们能够在全球范围内进行资产配置,他们可能会优先考虑退出风险较低的市场。”
“能够拿到钱的中国机构,都满足两个基本画像:一是在当地设立办公室,投资当地;二是必须是头部机构,体量够大,能够接得住1亿美元的投资。有了这两点,你才能去跟中东LP们去谈。”中东麦肯锡咨询师告诉霞光社,“目前这两点,在创投圈里已经比较透明了。但2023年的时候还存在信息差,因此有那么多GP蜂拥来到中东。如今绝大部分人,应该已经不抱有从中东拿到钱的幻想了。”
易达资本,就是成功获得中东资本注资的一个典型案例,也*满足以上两点基本画像:2019年,易达资本在沙特首都利雅得成立,在沙特政府和PIF的支持下,其一期美元基金所投资的18个项目中有13个在中东落地;2023年12月8日,易达资本正式对外宣布,总规模为10亿美元的二期基金获得PIF旗下母基金公司Jada Fund of Funds Company的投资,后者成为易达资本二期基金的主要LP。
易达资本管理合伙人Jessica Wong告诉霞光社:“越来越多的迹象表明,中东主权基金近几年开始将预算越来越多地放在了本地区域市场。以沙特主权基金为例,他们在本地区域的投资比例将达到80%,云计算、AI、数字化基础设施、物流等领域,将会是他们核心关注的重点。除此之外,我们发现沙特 市场还需要更多的衍生品来促进共同繁荣,除了数字化基础设施之外,我们也非常看好沙特的 科技领域。”
正如介绍沙特王国崛起历程的《沙特公司》一书所言:“从开国国王伊本·沙特征服利雅得尘土飞扬的街巷时起,沙特阿拉伯真正的成就在于,他们接受了这样的观点:一切都是为子孙后代做的一项投资。”
而中东另一富有石油经济体——科威特,甚至有一项主权财富基金就被命名为“后代储备金”(“Future Generations Fund”,FGF)。FGF 的所有投资收益,均按规定进行再投资,无法律许可不得从 FGF 中提取任何资产。
如今,实力雄厚的中东资本正在搅动全球投资版图,而唯有真正理解其投资理念与策略,才能与之开展更为深入持久的合作。

413908/19








