本月关注
首提“四项行动”支持优质房企,首批名单出炉
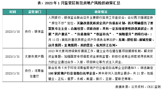
1月10日,央行、银保监会在主要银行信贷工作座谈会上首提“四项行动”,围绕“资产激活”、“负债接续”“权益补充”、“预期提升”四个维度引导优质房企改善资产负债表;次日,首批改善优质房企资产负债表名单出炉。“资产激活”重在“保交楼”,鼓励市场主体或地方政府或通过并购贷款和纾困基金等方式注入增量资金来激活项目;“负债接续”即推动存量融资的合理展期,“权益补充”聚焦“第三支箭”,改善优质房企资本结构。而“预期提升”在多重政策落地后优质头部房企风险或明显改善,届时市场主体对房地产信心或修复。
信达联合和昌成立90亿基金合作开发深圳旧改
本月AMC通过设立并购基金陆续介入核心项目纾困,12日信达认购芜湖信丽投资合伙企业份额(总认缴规模12.14亿)用于深圳某22亿货值项目的联合开发;19日信达地产(600657)、信达资本联合和昌成立90亿并购基金,联合开发和昌主导的深圳旧改项目(货值340亿)。另外,继去年底华融以“股+债”方式联合6家银团介入融创上海董家渡项目纾困后,本月初宣布已完成首笔资金投放。
奥园旧改引入山东国资,融创36亿出售冰雪城但保留回购权
本月重点监测房企共涉及18笔并购交易,披露的交易对价约272亿,受春节假期影响年初收并购热度一般。本月市场关注度高的并购有2宗:其一山东国资宣布目前已介入奥园主导的珠海翠微村旧改(当前停工状态,货值超220亿),项目局部盘活带来增量资金外,自救意愿越高也越能改善市场主体对其信心;其二融创35.8亿出售深圳冰雪文旅城剩余股权予华发,但仍保留项目回购权,未来双方成立平台公司共同负责冰雪文旅城的操盘、销售和运营,继续发挥融创在冰雪项目的运营优势,释放更多资产价值。

01 并购政策
“四项行动”支持优质房企
首批名单出炉
2023年1月10日,央行、银保监会联合召开主要银行信贷工作座谈会,首次提出开展“资产激活”、“负债接续”“权益补充”、“预期提升”四项行动,重点推进21项工作任务,引导优质房企资产负债表回归安全区间。改善资产负债表计划主要针对聚焦专注主业、合规经营、资质良好、具有一定系统重要性的优质房企。次日,首批改善优质房企资产负债表名单出炉:龙湖、碧桂园、新城控股(601155)、远洋集团、金地集团(600383)、美的置业、杭州滨江在列。
“四项行动”中“资产激活”重点聚焦“保交楼”,向优质房企加快政策性银行保交楼专项借款和相关配套融资的投放,并通过并购贷款、地方政府或AMC纾困基金等方式收购存量资产注入增量资金来激活项目。“负债接续”主要在保证债权安全的前提下,鼓励 机构与优质房企充分协商推动存量融资的合理展期,改善其短期流动性。而“权益补充”更多对应“第三支箭”,重在鼓励房企通过股权融资方式来优化资本结构。最后“预期提升”指满足前三项行动方案后将有效防范优质头部房企风险,改善资产负债状况,届时购房者和 机构等市场主体对房地产信心或将修复,房地产市场或趋于稳定。

02 并购
信达联合和昌成立90亿基金投入深圳旧改
从并购融资支持力度来看,从2022年11月23日到2023年1月底商业银行披露的意向性授信计划至少涉及67家房企,授信额度超6万亿,用途不仅限于开发贷、并购贷、按揭贷、债券投资等。当前政策鼓励房企通过收并购来盘活资产价值,商业银行针对优质核心项目可能会加快并购贷款的投放。
AMC纾困方面,本月AMC通过设立并购基金陆续介入核心项目纾困,12日信达认购芜湖信丽投资合伙企业(有限合伙)份额(总认缴规模12.14亿)用于深圳某22亿货值项目的联合开发。19日信达地产、信达资本联合和昌共同成立90亿并购基金,联合开发和昌主导的深圳旧改项目(龙岗街道南联简一、简二、黄龙坡片区),项目占地16.5万平方米,总建筑面积约150万平方米,合计货值340亿。旧改项目投入资金规模高且开发周期长,当前多数房企旧改处停工阶段,AMC介入可带来增量资金来盘活项目。此外,继去年底华融以“股+债”方式联合6家银团介入融创上海董家渡项目纾困后,1月初宣布已完成首笔资金投放。

03 行业并购
奥园旧改引国资
融创出售冰雪城但保留回购权
根据CRIC监测,2023年1月重点监测房企共涉及18笔并购交易,披露交易金额的有14笔,总交易对价约272亿人民币,环比大幅减少48.5%,披露的平均单笔并购交易规模19.4亿(2022年12月:16.5亿),受春节假期影响年初收并购热度一般。

从交易进展来看,本月有8笔交易签署转让协议,披露交易额的7笔交易涉及价款173亿,其中华润集团联合华润置地108亿港元认购香港九龙长沙湾商住项目股权(住宅用途建面13.76万平、商业用途0.92万平)。此外,进行中、董事会预案、完成和挂牌中的交易笔数分别2笔、2笔、2和4笔,披露的交易金额分别42亿、36亿、20亿和1.05亿,其中珠江股份(600684)披露重大重组方案,拟28亿置出所持有房地产业务,再以7.79亿置入珠江城服100%股权(物管及文体业务),估值差额20亿由股东珠实集团现金补足,以此完成业务转型。

本月市场关注度高的并购交易有2宗:其一,继去年年初多家拥有国资背景的企业对奥园广州、珠海项目进行实质考察后,本月奥园于项目层面引战获得实质性进展。本月14日山东国资(山东健康)宣布目前已介入奥园主导的珠海翠微村旧改(当前停工状态,货值超220亿),标的项目于本月发生工商变更,其中山东健康持股60%,奥园方持股40%。奥园集团层面引战长途漫漫,项目局部盘活带来增量资金外,自救意愿越高越能改善市场对其信心。
另一宗并购即融创35.8亿出售深圳冰雪文旅城剩余股权予华发,交易完成后华发将获得项目公司100%股权,另需支付剩余地价款63.6亿元。需要关注的是,在交易方案中融创保留了在2025年11月23日前对项目51%股权的回购权,交易完成后双方会成立平台公司共同负责冰雪文旅城的操盘、销售和运营,发挥融创在冰雪项目的运营优势,释放资产价值。
从交易标的物业类型来看,本月多元化、集团维度并购贡献占比较前期提升明显。7笔交易涉及多元化投资,对应交易额167亿,占到全部规模的61%,受华润置地、华润集团超百亿港元收购九龙长沙湾商住项目影响。而集团层面,本月厦门国资建发股份(600153)入主红星美凯龙(601828),以现金收购美凯龙29.95%的股份,交易对价约63亿,期待双方在供应链上的协同效应。

附表
本月的重点收并购事件一览


117202/06








