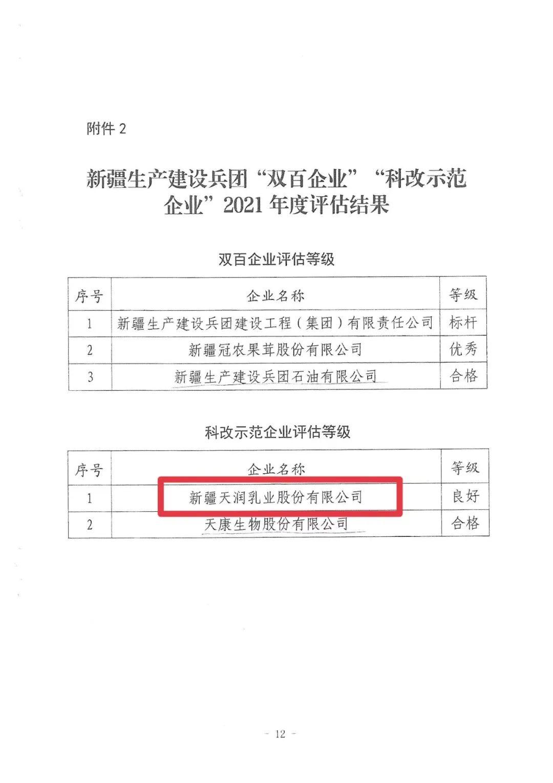
近日,兵团国资委转发国务院国有企业改革领导小组办公室对全国“双百企业”“科改示范企业”2021年度评估结果,新疆天润乳业(600419)股份有限公司(以下简称“天润乳业”)被评为良好“科改示范企业”。

据了解,天润乳业自2020年入选“科改示范企业”以来,已连续两年获评良好“科改示范企业”。
下一步,公司将进一步做好“科改示范企业”各项工作,对标“标杆”企业,查找自身不足,并以此为契机,进一步发挥“科改示范企业”示范带动作用,抓紧落实各项改革举措,为公司高质量发展注入更大动能。
112701/20
近日,兵团国资委转发国务院国有企业改革领导小组办公室对全国“双百企业”“科改示范企业”2021年度评估结果,新疆天润乳业(600419)股份有限公司(以下简称“天润乳业”)被评为良好“科改示范企业”。据了解,天润乳业自2020年入选“科改示
近日,兵团国资委转发国务院国有企业改革领导小组办公室对全国“双百企业”“科改示范企业”2021年度评估结果,新疆天润乳业(600419)股份有限公司(以下简称“天润乳业”)被评为良好“科改示范企业”。

据了解,天润乳业自2020年入选“科改示范企业”以来,已连续两年获评良好“科改示范企业”。
下一步,公司将进一步做好“科改示范企业”各项工作,对标“标杆”企业,查找自身不足,并以此为契机,进一步发挥“科改示范企业”示范带动作用,抓紧落实各项改革举措,为公司高质量发展注入更大动能。
免责声明:本网转载合作媒体、机构或其他网站的公开信息,并不意味着赞同其观点或证实其内容的真实性,信息仅供参考,不作为交易和服务的根据。转载文章版权归原作者所有,如有侵权或其它问题请及时告之,本网将及时修改或删除。凡以任何方式登录本网站或直接、间接使用本网站资料者,视为自愿接受本网站声明的约束。联系电话 010-57193596,谢谢。
编辑推荐
12/19 15:45
12/18 11:29
12/18 11:29
12/18 11:29
12/18 11:29







